医美行业
# 医美行业
# 医美服务行业空间广阔
低渗透率+高潜在客群是医美行业增长的最底层逻辑。目前我国医美渗透率仍处于较低水 平,根据艾瑞咨询,2019 年我国医美人群渗透率仅 3.6%,与日本、韩国、美国等医美成熟市 场相比依然处于较低水平。根据沙利文分析,其中作为医疗美容服务的消费主力军,中国 20- 54 岁的女性人口数量约 3.69 亿人,按照更美 APP 披露的医美平均消费 2.2 万元/年,远期医 美服务市场规模可达 8767.44 亿元。
全球医美行业增速
全球渗透率增速
中国医美行业增速

# 公司产业链布局
# 国内轻医美企业蒸蒸日上,三大玻尿酸巨头各有千
# 三家公司产品布局各有特点
目前医美行业上游的国内上市公司主要包括爱美客、华熙生物和昊海生科。
爱美客、华熙生物和昊海生科的专注领域有所不同,医疗美容系三者重叠板块。
# 爱美客
专注于医美填充类产品,是国内生物医用软组织修复材料领域的创新型领先企业,已成 功实现注射类透明质酸钠系列产品及聚对二氧环己酮面部埋植线的产业化。
# 华熙生物
全球透明质酸行业的领军企业,以透明质酸微生物发酵生产技术为核心,业务覆盖透明 质酸原料及相关终端产品的完整产业链;主要产品包括透明质酸原料及其他生物活性物 质、医疗终端产品和功能性护肤品,其中医美产品主要为注射用玻尿酸。
# 昊海生科
专注于医疗器械领域,是一家应用生物医用材料技术和基因工程技术进行医疗器械和药品研 发、生产和销售的科技创新型企业;通过多年兼并收购和自主研发,产品覆盖眼科、医 美、骨科、防粘连及止血四大领域。 三家公司的共同业务是填充类玻尿酸产品的研发、生产和销售。
# 三大公司产品布局
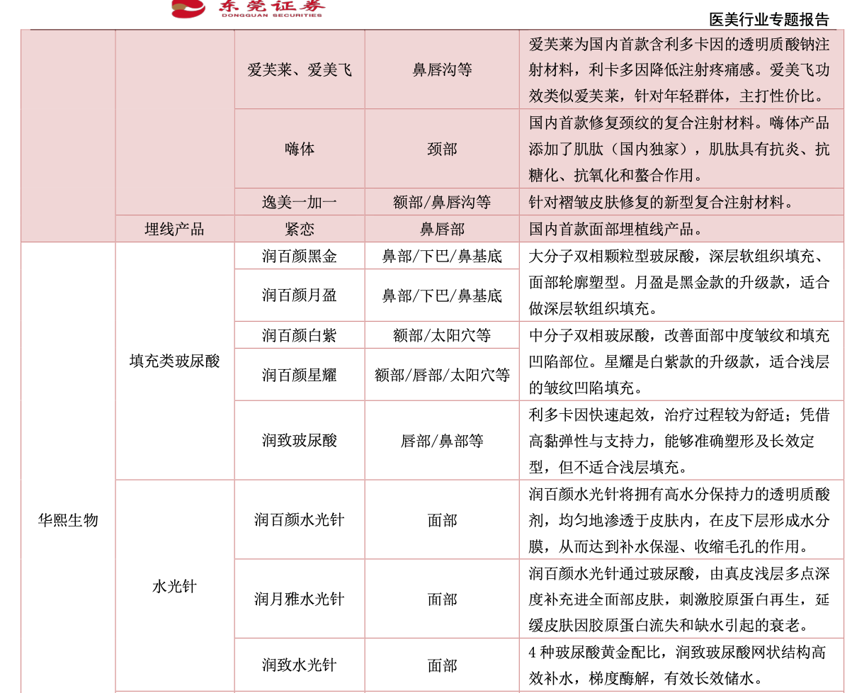
就医美业务而言,爱美客和华熙生物的产品种类更多,竞争优势更明显。爱美客深耕轻 医美产品,针对面部和颈部褶皱皮肤进行修复,主要产品包括“逸美”、“宝尼达”、 “爱芙莱/爱美飞”、“嗨体”和“逸美一加一”五款玻尿酸产品,以及国内首款埋线产 品“恋紧”。华熙生物的医美产品覆盖了填充类玻尿酸、水光针和动能素,适用于祛皱 填充或者补水嫩肤,主要品牌为“润百颜”、“润致”和“丝丽”。同时,华熙生物功 能性护肤品方面比较强势,公司旗下护肤品牌包括润百颜、丝丽、米蓓尔、润月雅、夸 迪、德玛润等,具体涵盖次抛原液、膏霜、水乳、面膜、手膜等产品。昊海生科的医美 产品为填充类玻尿酸,共有三代,分别为“海薇”、“姣兰”和“海魅”。

# 销售渠道对比
# 华熙生物
医美渠道延伸范围较广。 华熙生物的透明质酸产业化规模位居国际前列,其玻尿酸原料、终端 产品(含医美)、功能性护肤品销往海外 60 余个国家和地区。2019 年,华熙生物中国 地区收入占整体营收的 81.0%,境外占 19.0%。
# 爱美客
销售范围在境内,主要集中于华东、华北和华 南地区,2019 年三个地区的收入占整体营收的比例分别为 42.61%、14.74%和 10.42%, 占比合计 67.77%。
# 昊海生科
境外收入占比较小,2019 年为 12.23%,境外收入主要来源于视光材料和高分子聚合物产品;玻尿酸产品方面,公司销售渠道分布在境内。
# 销售方式对比
# 爱美客
就医美产品而言,爱美客专注医美,销售以直销为主,经销为辅;2018 年和 2019 年直销收入占营收比重分布为 71.61%和 64.08%。 在坚持直销为主的前提下,爱美客战略布局继续引进部分新增经销商,进一步提升产品 的市场覆盖率和渗透率。
# 华熙生物
华熙生物以经销为主,华熙生物整体采用直销结合经销的模式,但皮肤类医疗产品以经销渠道为主,经销收入规模约占当期同类产品的 70%,占比基本稳定。
# 昊海生科
昊海生科也采取直销结合经销的模式,其中整形美容和创面护理产品以直销渠道为主,直销收入占当期同类产品的56.75%。
# 财务指标对比
# 三家公司整体业绩情况
# 爱美客
爱美客业绩增长表现亮眼。虽然爱美客的营收和归母净利润在三家公司中规模最小,但 复合增长率最高。爱美客业绩多年来保持快速上升趋势,2016 年-2019 年公司营收 CAGR为 58.25%,归母净利润 CAGR 为 78.88%,增速较快。2019 年公司营收为 5.58 亿元,同 比增长 73.74%;归母净利润为 3.06 亿元,同比增长 148.68%。业绩增长的主要原因系 增值税从 16%降低到 3%,嗨体等产品的不含税价格大幅增长,同时嗨体作为国内唯一一 款颈部皱纹修复产品,2019 年销量大涨,接近 2018 年的 3 倍。2020 年前三季度,公司 实现营业总收入 4.64 亿元,同比增长 17.40%;实现归母净利润 2.90 亿元,同比增长 31.83%;实现扣非净利润 2.80 亿元,同比增长 29.91%;期间增速有所放缓,主要系受 新冠疫情影响。
# 华熙生物
华熙生物近两年业绩增速落后于爱美客,但成长性较稳定。华熙生物的业绩规模在三家 公司中排位第一,表现稳健。2016 年-2019 年公司营收 CAGR 为 37.01%,归母净利润 CAGR 为 29.54%。2019 年公司营收为 18.86 亿元,同比增长 49.28%;归母净利润为 5.86 亿 元,同比增长 38.16%。业绩增长主要原因是受益于市场对公司产品的需求增长,医疗终 端产品和功能性护肤品销售收入较上年实现较快增长,同时原料产品持续保持增长势头。 2017 年公司开始在终端产品上进行改革创新,营收强势增长,2018 年归母净利润高达 90.70%。2020 年前三季度,公司实现营业总收入 15.96 亿元,同比增长 23.96%;实现归 母净利润 4.38 亿元,同比增长 5.12%。
# 昊海生科
昊海生科业绩表现较弱,市场波动导致增速回落。2016 年-2019 年公司营 收 CAGR 为 23.04%,归母净利润 CAGR 为 6.72%,双指标复合增速均落后于其他两家公司。 2019 年公司营收为 16.04 亿元,同比下降 22.06%;归母净利润为 3.71 亿元,同比减少 10.56%。公司 2018 年以前业绩增长较稳定,2018 年受公司并购活动以及规模扩张的影响,2019 年医美终端市场行业整治对市场造成一定波动,使得公司在 2018 年后业绩出现下滑趋势。2020 年前三季度,公司营收为 8.92 亿元,同比减少 22.06%;归母净利润 1.13 亿元,同比减少 55.13%。2020 年业绩下滑主要系受新冠肺炎疫情影响,因公司产 品主要用于眼科门诊及择期手术、整形美容门诊、骨关节腔注射诊疗以及非急诊外科手 术等,在疫情期间业务受限明显。随着国内疫情控制及社会活动恢复,公司业务进入复 苏状态,其中眼科产品国内业务、骨科产品业务和防粘连及止血产品销售收入在 2020 年 Q3 均已实现双位数增长。
# 三家公司产品收入情况
# 爱美客:
产品差异化成就王者,嗨体稀缺性奠定增长。爱美客产品在配方组份、适用部位、修复 效果有所不同,全面覆盖低中高端消费者,价格梯度可满足多个细分市场的消费需求。 其中,2019 年嗨体销售收入占公司营收的 43.50%,爱芙莱销售收入占 39.27%,成为公 司最受欢迎的两大产品。爱芙莱含盐酸利多卡因成分,可舒缓减痛,性价比较高,消费 者体验良好,市场认可度较高。而嗨体是国内目前唯一一款获得国家药监局批准用于颈 部皱纹的获国家发明专利授权的注射用透明质酸钠复合溶液修复产品,治疗效果较好, 客户黏性较强,且注射频次一般会高于公司其他玻尿酸填充产品。
# 华熙生物:
各类产品销量稳定上升,功能性护肤品增长吸睛。从产品销售额来看,华熙生物的功能 性护肤品收入增长最快,2019 年收入 6.34 亿元,同比增长 118.53%,占营收比重 33.66%。 从主要产品销量来看,2019 年,公司透明质酸原料(不含衍生品)销量 199.92 吨,同 比增长 14.16%;医疗终端产品中针剂类产品销量 390.57 吨,同比增长 29.48%;功能性 护肤品中次抛原液销量 4741.11 吨,同比增长 56.48%。次抛原液是功能性护肤品的主打 产品,其收入在 2019 年占护肤品业务的 63.2%。次抛原液利用次抛包装结合玻尿酸原液 作为卖点,深受消费者喜爱,有望成华熙生物的明星单品。
# 昊海生科:
公司在眼科医疗领域全面布局。自 2016 年起,公司先后并购了多家公司,在润眼液和 手术粘弹剂的基础上,增加了人工晶体和视光材料,全面布局眼科医疗。2019 年,公司 眼科产品销售收入占整体营收比重达 44.49%。值得注意的是,公司的眼科产品人工晶体 和骨科产品关节腔注射液等产品的集采风险相对较大,同时眼科产品占营收比重较高, 因此公司未来业绩不确定性比其他两家公司大。 三代玻尿酸“海魅”有望引领公司医美业务重回轨道。2019 年,公司整形美容与创面护 理业务占整体营收的 18.75%,其中玻尿酸销售收入占整形美容与创面护理产品的 68.03%。 公司玻尿酸业务收入从 2014 年的 0.26 亿元增长到 2019 年的 2.04 亿元,CAGR 为 50.98%, 增速可观。2019 年玻尿酸产品收入同比下滑 23.31%,主要系医美终端市场阶段性行业 整治以及竞品玻尿酸售价大幅下降所致;但公司玻尿酸销量仍然位居行业第二,是销量 最大的国产厂商。公司第一代玻尿酸“海薇”主要销售对象为低端客户,专攻塑形;第 二代玻尿酸“姣兰”主要销售对象为中高端客户,专攻软组织填充。2020 年 4 月,公司 三代玻尿酸“海魅”获得 NMPA 认证,其抗高温、抗酶解、无颗粒、高内聚性的特征,使 得玻尿酸填充的时效性得以延长。预计三代玻尿酸产品上市后,公司医美业务有望重回 增长轨道。
# 盈利能力对比
# 爱美客
爱美客的盈利能力最吸睛。整体毛利率方面,爱美客的整体毛利率高于其他两家公司, 主要是因为三者的产品结构不尽相同,其中医美产品毛利率普遍较高。爱美客专注于医 美领域,毛利率在 2014 年-2019 年基本维持在 90%以上,2019 年毛利率达到 92.63%。 就医美产品毛利率来看,爱美客玻尿酸细 分产品毛利率普遍高于华熙生物和昊海生科,后两者的医美产品毛利率无明显差异,均 在 92%左右。
# 华熙生物
而华熙生物除了销售玻尿酸产品外,还销售毛利率较低的玻尿酸原料产品。其毛利率在 2016 年-2019 年基本保持 75%-80%,2019 年毛利率为 79.66%
# 昊海生科
昊海生科的产品涉及眼 科、骨科、外科、医美和创面护理领域,近年来因顺应国家招投标政策而降低了眼科和 骨科产品的价格。2019 年昊海生科整体毛利率为 77.31%,同比小幅下降,主要是由毛利 率较高的玻尿酸产品营业收入占比下降所致。
三家公司的直销毛利率均持续高于经销毛利率,爱美客的直销毛利率与经销毛利率差异 最小。两种模式相比,直销毛利率普遍高于经销毛利率主要是因为经销商需承担终端客 户的开拓,公司对于经销商的销售平均价格相对较低。爱美客直销与经销毛利率相差较 小的主要原因系公司对直销和经销客户都执行统一的价格体系,最终平均价格差异不大, 整体上经销毛利率低于直销毛利率。2019 年,因增值税简易征收,爱美客直销和经销的 毛利率均突破 92%。华熙生物和昊海生科的直销毛利率与经销毛利率的差异相对稳定, 符合行业合理情况,不存在通过经销毛利率和其他销售模式实现的毛利率差异较大的情 况。
近年来,玻尿酸三巨头中只有爱美客的净利率逐步提高。2018年起,爱美客的净利率逐 步攀升,主要原因系产品毛利率逐步提升,提升公司产品从推广期进入成熟期,销售费 用率和管理费用率有所下降,财务费用率相对稳定。2019年,爱美客的净利率达到53.43%; 2020年前三季度,净利率更是高达61.51%。相比之下,华熙生物的净利率基本维持在30% 左右,2019年净利率为31.00%,近年来有小幅下滑趋势,主要系销售及研发费用提高所 致。昊海生科的净利率在三家公司中排名最后,2019年公司净利率为23.46%,同比下滑 5.74个百分点,主要系研发费用上升较多,用于扩充公司眼科和医美创新产品线。由于 昊海生科的一系列并购和业务规模扩大,公司管理费用率较高;同时公司近两年扩大销 售团队和加大推广力度,销售费用率较高。从整体期间费用率来看,爱美客的整体费用 率控制最为妥当,远低于其他两家公司。

# 各公司研发支出情况
# 爱美客
爱美客的研发支出占整体营收的比重略高于其他两家公司。2017 年-2019 年,爱美客的 研发支出占当年营收的比例分别为 12.81%、10.49%和 8.71%。虽然该指标有逐步下降趋 势,但在三家公司中仍排名第一。从绝对数量上看,爱美客研发支出实际上是逐年增加 的,在 2018 年同比上升 18.20%,2019 年研发支出为 4856.37 万元,同比增长 44.20%, 主要是公司研发人员增多导致人工费增加,同时公司增加了化合物开发、临床前研究和 试验导致服务费增加,其中 2019 年公司新增注射用 A 型肉毒毒素研发项目。昊海生科 的研发支出占营收比重略低于爱美客,近年来逐渐上升,2019 年研发支出营收占比为 7.24%。
# 昊海生科
近年来,昊海生科的研发支出亦同步增加,2019 年研发支出为 1.16 亿元,同比 增长 21.71%,主要系公司持续加大对眼科和医美领域在研产品的研发投入所致。
# 华熙生物
华熙生物的研发支出营收占比虽然偏低,但研发支出比较稳定,研发费用也在逐年增加。2019 年,华熙生物研发费用为 9388.62 万元,同比增长 77.59%,主要系报告期内公司购入研 发设备导致折旧费用增加、研发人员数量增加导致职工薪酬增长。除费用化的研发支出 外,华熙生物还进行了投入肉毒毒素的安全性及药效评价研究及产品注册、Revitacare 核心研发人员薪酬奖励等研发投资。
# 储备项目
华熙生物的储备项目远超其他两家公司。目前华熙生物在研项目 96 个,昊海生科在研 项目 35 个,爱美客在研项目只有 5 个。就医美储备项目方面,华熙生物、昊海生科和爱 美客的储备项目数量分别为 15 个、7 个和 5 个。华熙生物与 Medytox 公司合作的注射用 A 型肉毒毒素已进入上市申请阶段,在研项目中的透明质酸钠凝胶-透明质酸凝胶,HAFG- DX15 和 HAFG-DX23 项目已经入临床阶段。昊海生科的三代玻尿酸“海魅”已于 2020 年 上市,而加强型水光针和有机交联透明质酸钠凝胶项目已进入注检阶段。爱美客目前主 要在研项目包括基因重组蛋白药物、医用生物补片、新型软组织填充剂等,其中童颜针项目处于注册申报阶段,注射用 A 型肉毒毒素处于临床阶段。

# 华熙生物
- 2019年 营收:18.86亿 营业成本:12.09亿(销售费用:5.21亿,管理费用:1.82亿,研发费用:近1亿,营业成本:3.84亿)营收同比:49.28% - 净利润:5.85亿,扣非:5.67亿 同比37.93%
- 2019年 Q1:营收:3.55亿 营业成本:2.27亿。
- Q2:营收:8.09亿 营业成本:4.93亿。营收同比:44.33% 净利润:3.19亿 同比:39.98%
- Q3:营收:12.88亿 营业成本:8.01亿。营收同比:48.97% 净利润:4.16亿 同比:30.34%
- 2020年 Q1:营收:3.68亿 营业成本:2.61亿。营收同比:3.5% 净利润:1.08亿 同比:0.84%
- Q2:营收:9.47亿 营业成本:6.79亿。营收同比:17.05% 净利润:2.67亿 同比:0.77%
- Q3:营收:15.96亿 营业成本:11.62亿。营收同比:23.96% 净利润:4.37亿 同比:5.19%
# 爱美客
- 2019年 营收:5.58亿 营业成本:2.17亿 (销售费用:0.7亿,管理费用:0.48亿,研发费用:0.48亿,营业成本:0.4亿)营收同比:73.74% 净利润:2.98亿,扣非:2.97亿 同比156.59%
- 2020年 营收:7.09亿 营业成本:2.25亿 (销售费用:0.7亿,管理费用:0.48亿,研发费用:0.48亿,营业成本:0.5亿)营收同比:27.18% 净利润:4.33亿,扣非:4.24亿 同比43.93%